Design for Disability

Description The aim of this project is to make it’s easier for people with disabilities to book an assistant for the train and travel without worries.
Tools Sketch Invision Studio Axure

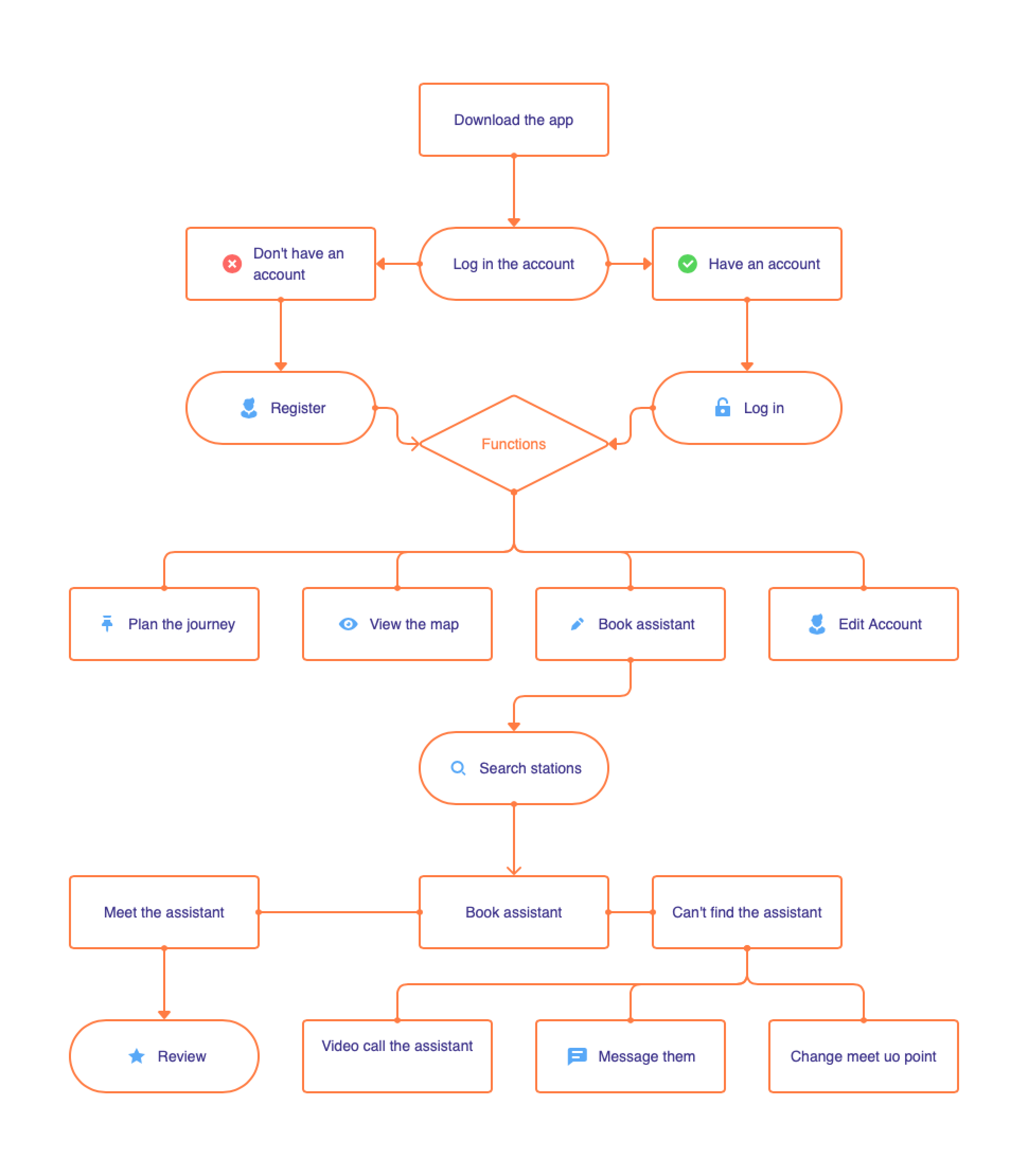
I did some interviews with some people that have disability. During my interviews, some people complained the original way to book assistant on the TFL website is too complicated and the assistant for the train often do not show up, go to the wrong platform or are late. So I decided to improve the problem. The aim of this project is to make it easier for people with disabilities to book assistant for the train and travel without worries. By registering your own account, the app will keep your details. As the result, it will save time and be more convenient for users to book assistants. Users can also communicate with their assistant if they can not see their assistant at the meet up point. The count down function can give users an idea of how far away the assistant is to make sure it’s not cancelled. Also, users can give reviews for the station. By receiving good reviews can encourage the staff at the station to be more willing to be the assistants.

I joined the facebook group “UK wheelers” and post my idea in the group. I want to find some people to interview online. Consider it might be inconvenient for some of them to interview in person, so I decided to interview people online. I got six people volunteer to be interviewed. However, I messaged all of them only got two responses.

This is the persona for the user Michelle.

This is the persona for the user Molly.

The user flow helped me to plan out the user journey.

By creating wireframes, it helped me conceptualise the UI design.

Prototype for the final outcome: